Themes
Managing Themes with Scaffoldizr
Use the theme generator to manage your workspace themes without manually editing the DSL.
Interactive
Run scfz theme to launch the interactive theme manager. It provides three actions:
- Add themes: select from built-in themes or enter a custom URL.
- Remove themes: select currently configured themes to remove.
- List themes: see all theme URLs currently used in your workspace.
Color-based themes (Blue, Red, Green, Yellow) are mutually exclusive. Selecting a new color theme automatically replaces any existing one.
Non-Interactive (AI Agent Mode)
Use the theme subcommand with flags for automation:
--themeAction: one of"Add themes","Remove themes", or"List themes".--additionalThemes: comma-separated theme URLs to add (e.g."url1,url2").
For example, to add the Shapes theme:
scfz theme \
--themeAction "Add themes" \
--additionalThemes "https://formulamonks.github.io/scaffoldizr/assets/scaffoldizr-shapes.json"
The Blue color theme, which is not included by default during workspace initialization, can be added using:
scfz theme \
--themeAction "Add themes" \
--additionalThemes "https://formulamonks.github.io/scaffoldizr/assets/scaffoldizr-blue.json"
Available Themes
Scaffoldizr includes some extra themes extending from the default Structurizr theme. More information here.
How to reference
Within your workspace.dsl, add the following line under views:
views {
themes "<url to theme 1>.json" "<url to theme 2>.json"
}
Shapes
Added tag support to most available shapes within Structurizr.

themes "https://formulamonks.github.io/scaffoldizr/assets/scaffoldizr-shapes.json"
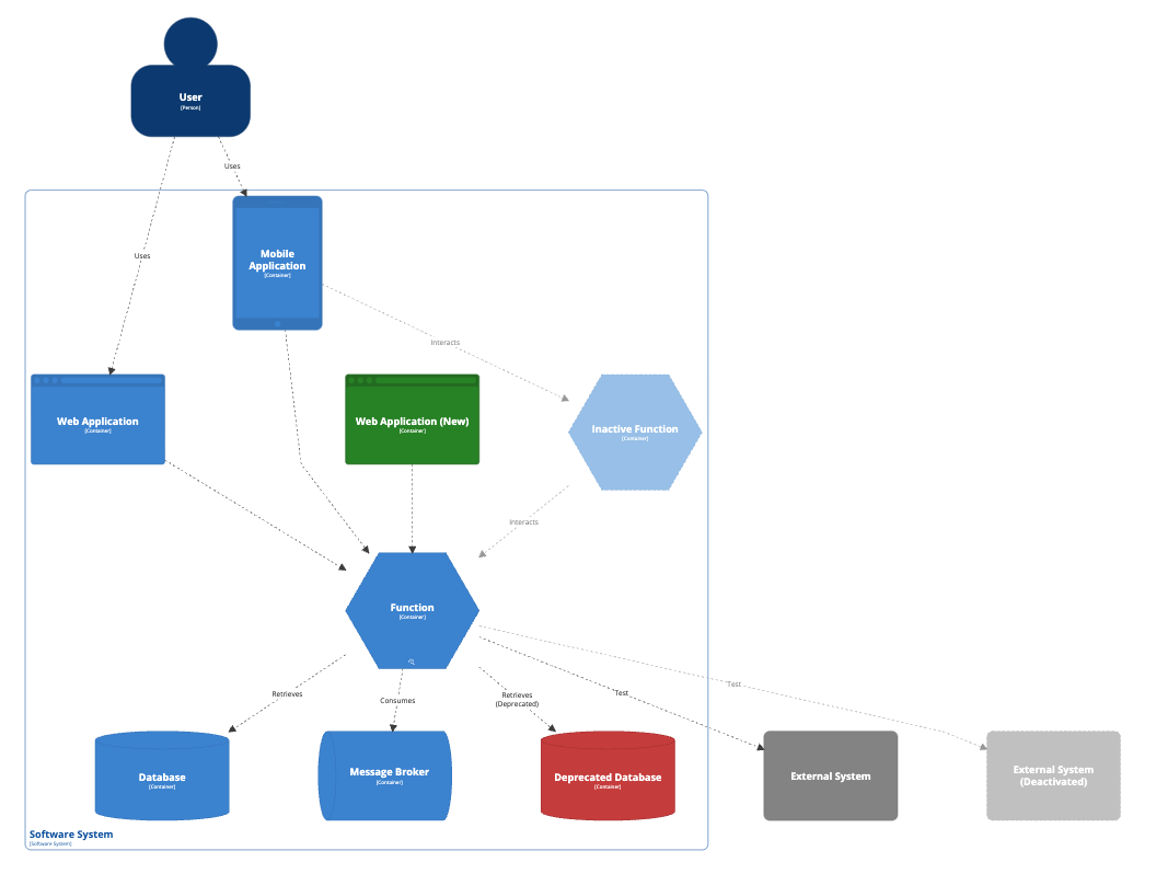
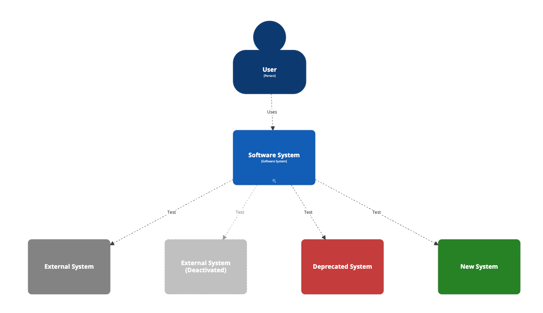
Status
Added handy representations for elements when they need to be added/removed from a system or if they are external, inactive, etc.

themes "https://formulamonks.github.io/scaffoldizr/assets/scaffoldizr-status.json"
Color-based
Because not all diagrams have to be architecture blue!
Green

themes "https://formulamonks.github.io/scaffoldizr/assets/scaffoldizr-green.json"
Yellow

themes "https://formulamonks.github.io/scaffoldizr/assets/scaffoldizr-yellow.json"
Red

themes "https://formulamonks.github.io/scaffoldizr/assets/scaffoldizr-red.json"